
《全国所有聚酯(PET)生产企业统计》《全国50家煤制氢企业统计》 《全国所有甲醇生产企业统计》《现代煤化工产业系列研究报告》2019版——煤制烯烃+煤制乙二醇+煤制乙醇+煤制油+煤制天然气 《现代煤化工政策汇编及解读》 《中国聚烯烃技术汇编》《尿素市场研究报告》,《中国煤化工战略规划报告》-山西篇 、内蒙古篇 ,陕西篇,咨询微信:3181066003,加时请注明报告(点蓝色的字,了解详情)
一、适用范围
本规程可作为维护、保养、检修工厂使用的由执行机构(气动薄膜或气缸)和阀体组成的气动调节阀(包括一般的单座阀、双座阀、套筒阀、球阀、碟阀等)的通用规程。
二、调节阀的工作原理
调节阀由执行机构(气动薄膜或气缸)和阀体部件两部分组成。其中执行机构为推动装置,它按信号压力的大小产生相应的推力,使推杆产生相应的位移,从而带动调节阀的阀芯或阀板动作;阀体部件是调节阀的调节部分,它直接与介质接触,由阀芯或阀板的动作改变调节阀的节流面积,达到调节的目的。执行机构是基于力平衡原理工作的,调节阀部分是基于流体节流原理工作的。
三、注意事项
1.调节阀在投入运行前需做系统联校。
2.节阀在工作时,前后的切断阀应全开,旁路阀(副线阀)应全关。整个管路系统中的其他阀门应尽量开大,通常调节阀应在正常使用范围(20%—80%)内工作。
3.使用带手轮的调节阀应注意手轮位置指示标记。
4.调节阀在运行过程中严禁调整阀杆和压缩弹簧的位置。
四、调节阀的巡检
1.巡检时应检查各调节阀的气源压力是否正常、气路(仪表空气管、滤减压阀、阀门定位器等)的紧固件是否松动、仪表空气是否有泄漏。
2.巡检时应检查填料函及法兰连接处是否有工艺介质泄漏,阀杆连接件是否紧固,阀杆是否有严重的摩擦划痕或变形。
3.巡检时需检查仪表线路的防护情况,仪表进线口密封是否良好。
4.巡检时应检查阀杆运动是否平稳,行程与输出信号是否基本对应,阀门各部件有无锈蚀,重点是阀杆、紧固件、气缸等。
五、调节阀的维护保养
1.保养主要指对阀门各部件进行润滑、清理,延长阀门各部件使用寿命。
2.定期清扫,保持整洁,特别是阀杆、定位器的反馈杆等活动部位;清扫一般半月一次;对于需加润滑油的填料,一般每星期加油一次,并使注油器内有足够的存油,润滑油的品种不得随意变更。
六、调节阀的检修
1.对调节阀检修前,需填写《检修工作票》,征得调度及工艺人员同意并签字,待工艺人员关闭自调阀前后截止阀,如果截止阀有泄漏,应加装盲板,并用旁路阀调节后,工艺人员现场监护各项安全措施落实到位后,待阀内介质降温、泄压后,方可开始调节阀的检修。
2.检修的一般程序:
打标记→(下线)→清洗→解体→零部件检修→研磨→脱脂(对于氧阀)→装配→调校与试验→再次脱脂(对于氧阀)→(上线)→动作检查→回路联试→投运。
3.打标记:
为保证调节阀离线检修后能正确复位,应重视打标记程序。应能清晰标明以下方位
3.1 调节阀阀体法兰与管道法兰的连接方位;
3.2 阀体与上、下阀盖及其执行机构的连接方位。
4.清洗:
滞留在阀体腔内的某些工艺介质是具有腐蚀或有毒的,在进入解体工序前必须以水洗或蒸汽吹扫的方法,将调节阀被工艺介质浸渍的部件清洗干净。
5.解体
注意:对于氧阀,在解体过程中必须禁油,包括阀门所有组件、拆解工具及工作台。
5.1 气开式调节阀需往薄膜气室或气缸加入适当的气压信号,使阀芯或阀板与阀座脱离接触后,再旋转阀杆,使之与执行机构的推杆分离。
5.2 在拆解气缸与阀体前,必须将气缸内弹簧的预紧力释放完,以免在在拆解时伤人。有如必要,需将执行机构组件完全分解,对薄膜、气缸、弹簧等易损件进行检查。
5.3 在阀门分解后所得的零部件应集中存放,以防散失或损伤。
6.零部件检修
6.1 生锈或脏污的零部件要以合适的手段进行去锈和清洗,要注意清洁好机加工面,特别要保护好阀杆、阀芯、阀板和阀座的密封面。
6.2 重点检查部位
6.2.1 阀体:阀体的内壁和连接阀座的内螺纹处易受流体介质的腐蚀和冲蚀。
6.2.2 阀座:密封面、与阀体连接的外螺纹处易受腐蚀和气蚀。
6.2.3 阀芯、阀板、阀杆组件:阀芯、阀板的密封面和调节曲面以及导向圆柱面处均易受到腐蚀和磨损的;阀杆上部与密封填料接触部位不得松动,阀杆不得弯曲。蝶阀阀板与转轴之间的连接销子是否松动或断裂,轴套是否磨损,视情况更换;阀板及轴是否变形及弯曲;Ⅳ级密封的蝶阀板密封面不应有划伤,否则要更换新备件。
6.2.4 上阀盖的填料函处的腐蚀。
6.2.5 阀体、上阀盖、下阀盖各法兰密封面的腐蚀程度。
6.2.6 执行机构中的薄膜片和“O”形密封圈视老化、裂损程度修复或更换。气缸执行器、汽缸内壁是否有划痕,执行机构中的弹簧是否变形腐蚀,视情况修复或更换。
6.3 根据零部件损伤情况各异,决定采用更新或修复处理。
6.3.1 每一次检修,不论损伤与否,必须更新的零件有密封填料、法兰垫圈、“O”形密封圈。
6.3.2 经检查发现损伤而又不能保证下一运行周期工作的零件应予更换,如薄膜片、弹簧等。
6.3.3 其余的各式零部件如损伤严重时,应予更新;轻度损伤时,可采用补焊、机加工等手段予以修复。
7.装配
注意:对于氧阀,在装配前必须对所有组件进行清洗、脱脂处理后再装配。
7.1 在装配的全过程中要特别重视各零件相互间的对中性。
7.2 阀体与上、下阀盖组装时,应采取对角线“十”字逐次旋紧法。螺栓上应涂抹润滑剂。
7.3 密封填料装配时需注意以下几点:
7.3.1 在使用开口填料时,应使相邻两填料的开口相错180°或90°。
7.3.2对需定期向填料加注润滑油的调节阀,应使填料函中的填料套(亦称灯笼环)处于适中位置,与注油口对准。
7.3.3按填料的材质选用合适的润滑密封油膏。
7.4 执行机构与阀两大部件组装时,要注意解体前所做的标记,确保相对方位恢复原位。
8.调校与试验
8.1 调节阀的调校与试验前需得到工艺确认,校验过程需认真填写《调节阀调试记录》。
8.2 基本误差校验
将输入信号平稳地按增大和减小方向给阀门定位器,观察各点所对应的行程值,试验点为输入信号范围的0%、25%、50%、75%、100%五个点,各点偏差应在±1%左右。
8.3 回差校验
在同一输入信号所测得的正反行程的最大差值即为回差。用调节阀的额定行程的百分数表示,不应超过1.0%。
8.4 始终点偏差校验
将输入信号的上、下限值分别加入定位器,测量相应的行程值,偏差不应超过1%。要特别注意到保证气开式调节阀的始点、气关式调节阀的终点在阀关位置上。
8.5 死区校验
在输入信号的25%、50%、75%三点上进行校验,方法为缓慢改变(增大或减小)输入信号,直到观察出一个可察觉的行程变化(0.1mm),此点上正、反两方向的输入信号差值即为死区。不应超过全量程的3%。
9.阀门检修后,各部件按要求紧固安装后,调试合格后,由工艺人员开启前后截止阀,关闭旁路阀,待调节平稳后将《检修工作票》填写完整,清理好现场,做到“工完、料静、场地清”。
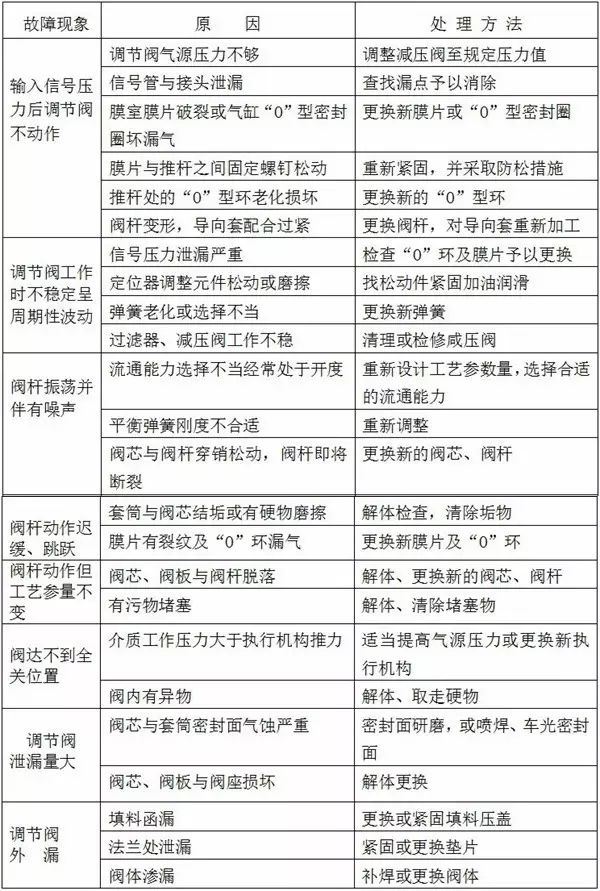
七、调节阀常见故障及处理
点击查看大图

点击下列标题,你可以阅读更多精彩文章深度好文:这是一个出轨横行的畸型时代!黑社会竟敢打特种兵保镖,最后他们惨了......揭秘官场送礼招数,不会送礼怎么混仕途?1992年轰动全国的皖北小镇冥婚事件,阴婚过程不堪入