
徐州市民卡?交通联合系列省卡!
252个地级以上城市交通一卡通互联互通。

目前,江苏交通一卡通在全国范围内,只要带有“交通联合”标志的公交地铁线路,都可以使用。北京、天津、河北、山西、内蒙古自治区、辽宁、吉林、黑龙江、上海、江苏、浙江等200+城市都可以!
而在江苏省内,所有城市的公交、地铁等公共交通服务全面支持江苏交通一卡通刷卡支付。全省有2401条公交线路、26条BRT线路、10条地铁线、3条有轨电车线、690个公共自行车站点、6条轮渡线均可使用江苏交通一卡通。
江苏交通一卡通“互通全覆盖”,真正实现“一卡在手,走遍全国”。
徐州市民卡·异形卡-交通联合系列新形象
在全国哪些城市可以使用?
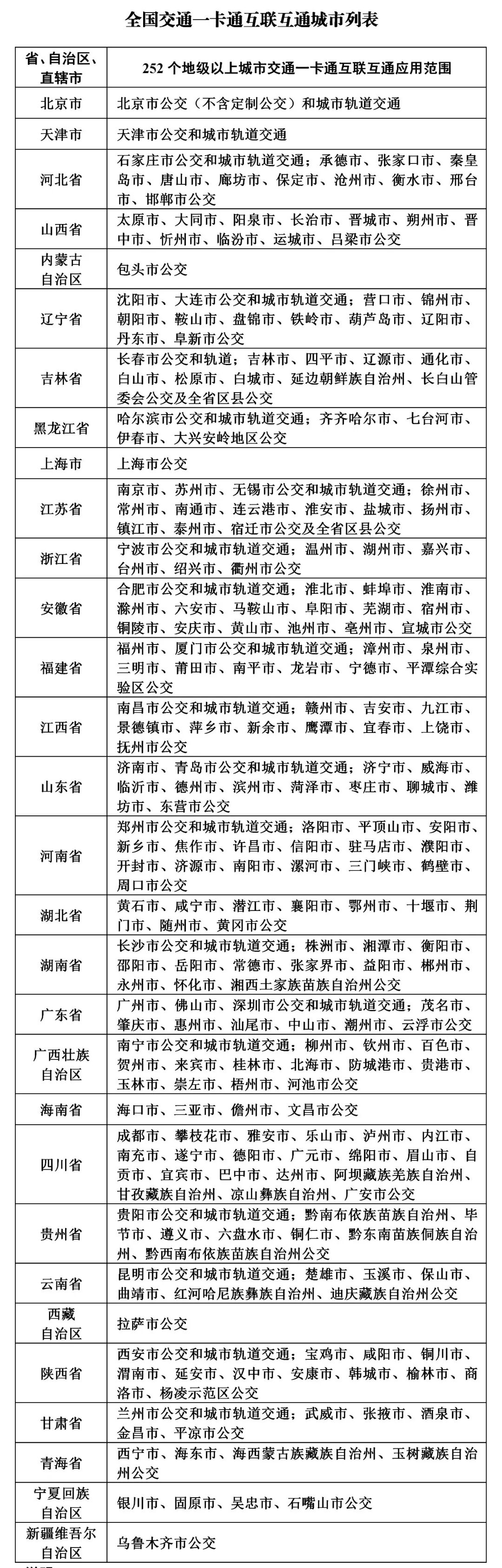
截至2019年9月,全国共有252个地级以上城市发行“交通联合”卡,并可在市区全部公交线路使用,现公布名单如下:

应用区域不断扩大!
据交通部数据,目前交通一卡通已可在252个地级及以上城市使用,主要业务领域涉及公交、轨道、出租车、轮渡、自行车、城际巴士等多种交通方式。
其中,210个城市市区全部公交线路实现互联互通,13个城市轨道线路实现互联互通,35个城市开通了试运行公交线路,总计覆盖全国2.2万条公交线路、52条轨道线路。
2019年将实现260个地级以上城市交通一卡通互联互通。

刷卡有哪些优惠?
乘公交在徐州市办理的“江苏交通一卡通”乘坐公交出行享受徐州(市、县区)当地优惠票价,徐淮连宿四个城市刷卡乘车享受互联互通八折优惠。其他城市暂不享受优惠。
乘地铁除了在徐州市办理的“江苏交通一卡通”乘坐地铁出行按单程票价9.5折优惠,淮海经济区其他城市市民刷交通一卡通也将按单程票价9.5折优惠;
★淮海经济区10个城市为:徐州、淮北、连云港、商丘、宿迁、宿州、菏泽、济宁、临沂、枣庄。
在徐州如何办卡?
本人携带身份证前往徐州市民卡营业厅即可办理交通一卡通!
徐州市民卡营业厅:
【古彭营业厅】
地址:古彭大厦4楼
【蓝天营业厅】
地址:蓝天大楼5楼
【线上营业厅购买】
进入商城直接办理
用卡须知
交通联合标志

观察卡面、刷卡机具:
江苏交通一卡通卡面统一印有“交通联合(CHINA T-UNION)”标志和城市名称
先看看刷卡机上是否张贴有“交通联合”标识,张贴了标识的公交车、地铁、出租车等公共交通工具即表示该车载终端已经加入交通部互联互通之中,可用“江苏交通一卡通”!




注意事项:
一卡通暂只支持办理城市所在地营业厅充值,准备携带一卡通出行的小伙伴一定要确保卡内余额充足,如余额不足请在所在地城市充足金额才能保证在其他城市的使用!