
公考头条
100000+山东考生共同选择
官方合作机构  格燃教育,五年以上名师授课
旗下订阅号  公考头条,10万+粉丝
微信学习群  推送资讯、干货、福利,10万+社群
学长微信  请加jiangpengxiang005  在线答疑
请认准公考学长姜朋享,唯一订阅号公考头条

山东选调、优选、青选、江苏选调公告均已发布
2020山东选调/优选招录1263人!政策重大变化!
2020年“青选计划”选调500人,学校名单陆续更新!
2020年江苏选调公告发布,招录500人!
1
01
什么是选调生?
各省市党委组织部门从高校选调品学兼优的应届本科及以上学历的毕业生中选拔,作为党政干部后备人选和和县级以上党政机关工作人员进行重点培养,这批毕业生简称“选调生”。 
选调生是公务员的一种,录用后直接为公务员编制。选调生是省委组织部的后备干部,放到基层锻炼,经过2年左右基层锻炼,有计划交流到区县或省直市直核心部门,价值比普通公务员更高!
1
02
选调生竞争比
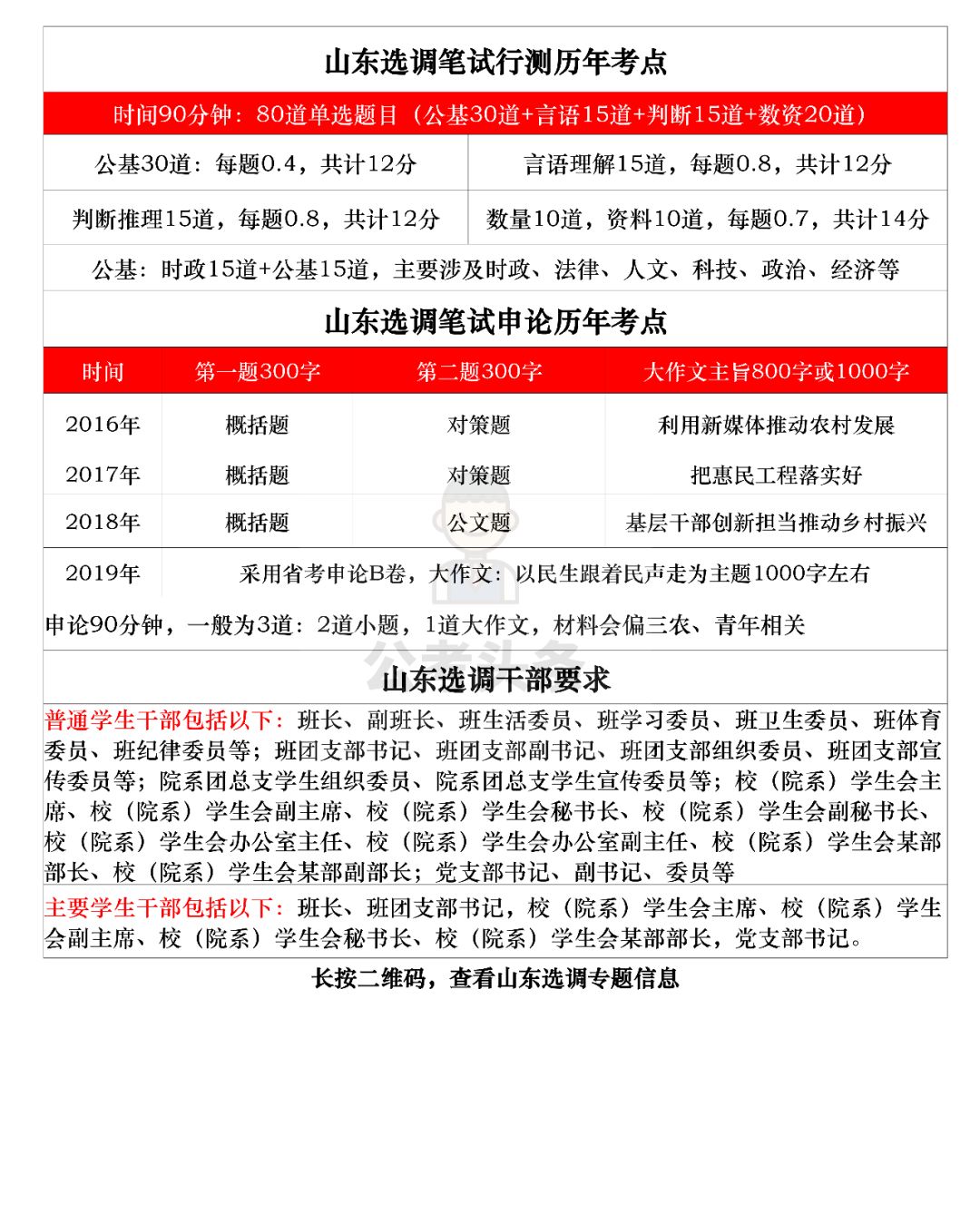
选调生除了相比普通公务员价值更高,晋升更快,另外限制条件多,竞争小,一般情况下20:1,国考省考竞争比60:1。
学长预测今年竞争比山东选调定向:由于人数减少,预计竞争比超20:1是往年三倍山东选调常规乡镇:变化不大,平均竞争10:1和往年持平,济南、青岛、潍坊、东营、烟台竞争比20:1。
山东选调常规县直:岗位较少,竞争比超20:1,难度较大青选计划:学校相比去年增加10所,竞争加大,市直竞争比30:1,市南区、崂山区、市北区、两次昂去、西海岸、城阳、胶州、即墨竞争比30:1,莱西平度10:1。江苏选调:和山东选调同一天,限制学校,山东仅有山大、海大、石油大可以报考,竞争比10:1,难度不大。

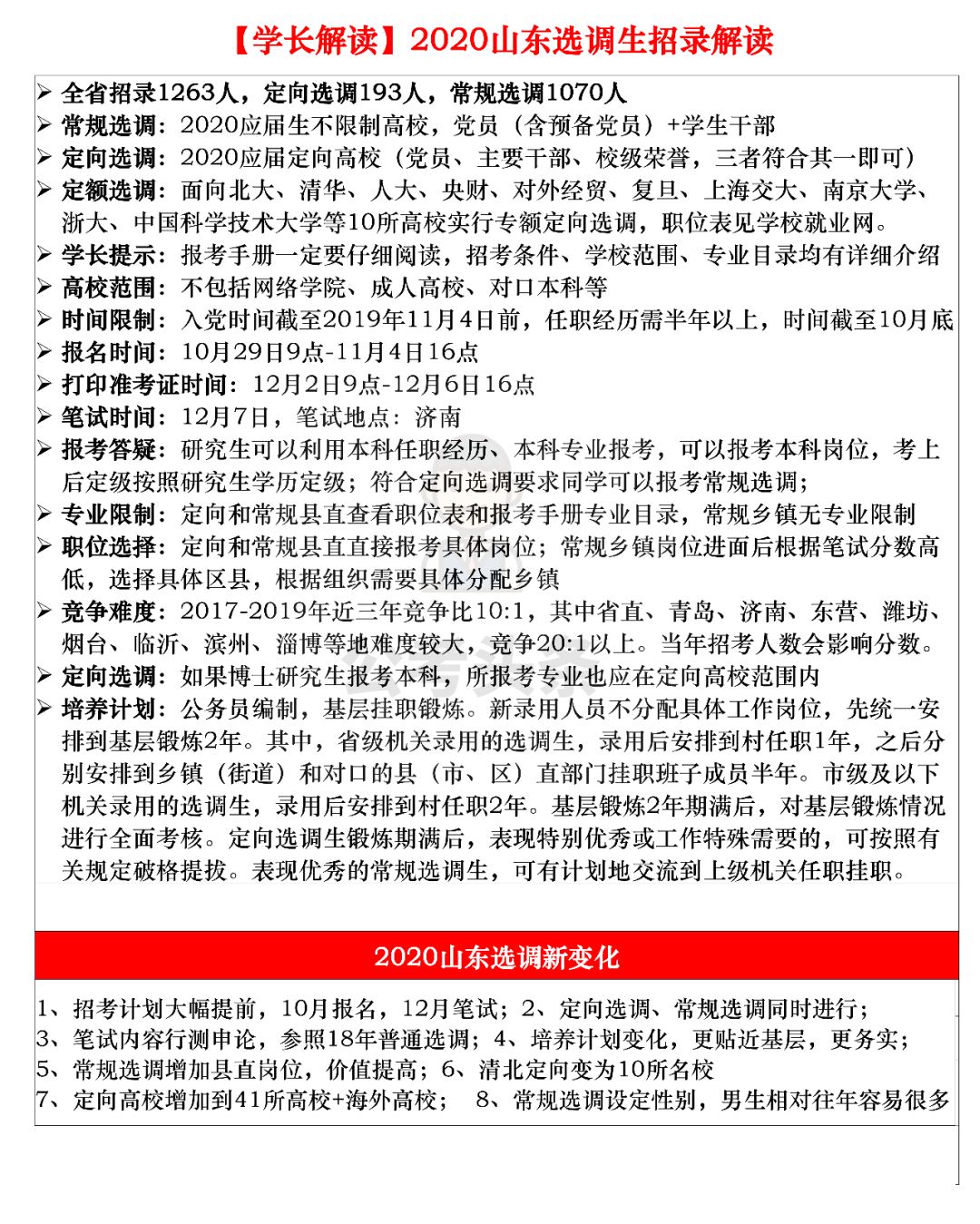
山东选调生招录1263人,10月29日开始报名
 

 山东省2020年选调招考人数、报考建议
山东省2020年度选拔录用选调生职位及计划(定向)

【定向岗位】今年招考人数缩减200余人,学校增加20余所,难度增加。
近三年省直分数均在78分以上,青岛、济南分数在76分。这三个地区难度非常大,如果学的好的建议报考。同时要参考各地市招考人数,招考人数多的地区相对容易。以上尽量选择符合自身专业,符合相关要求,同时结合报考人数,就可以做出相对合理选择。
山东省2020年度选拔录用选调生职位及计划(常规-县直)

【常规县直选调】没啥好说的,尽量选择符合自身专业,符合相关要求,招考人数较多的岗位,同时结合报考人数,就可以做出相对合理选择。
山东省2020年度选拔录用选调生职位及计划(常规-乡镇)
 
 

【常规选调报考技巧】1、本次常规选调乡镇岗位分为男女,对于男生来说是好消息,竞争相对较小,进面相对容易2、常规乡镇选调岗位不限制专业,先报考地市,通过笔试后,按照从笔试成绩高到底顺序选择区县,根据组织需要分配街道乡镇2、招考人数和经济发展水平会影响分数高低。本科岗位济南、烟台、济宁、临沂、菏泽、青岛、泰安、威海、聊城、滨州招考人数较多。研究生岗位青岛、潍坊、济宁、临沂、德州、聊城招考人数较多。结合经济发展水平和历年分数线,本次相对容易地区:威海、聊城、德州、济宁。更多报考疑问欢迎添加学长微信和山东选调交流群!


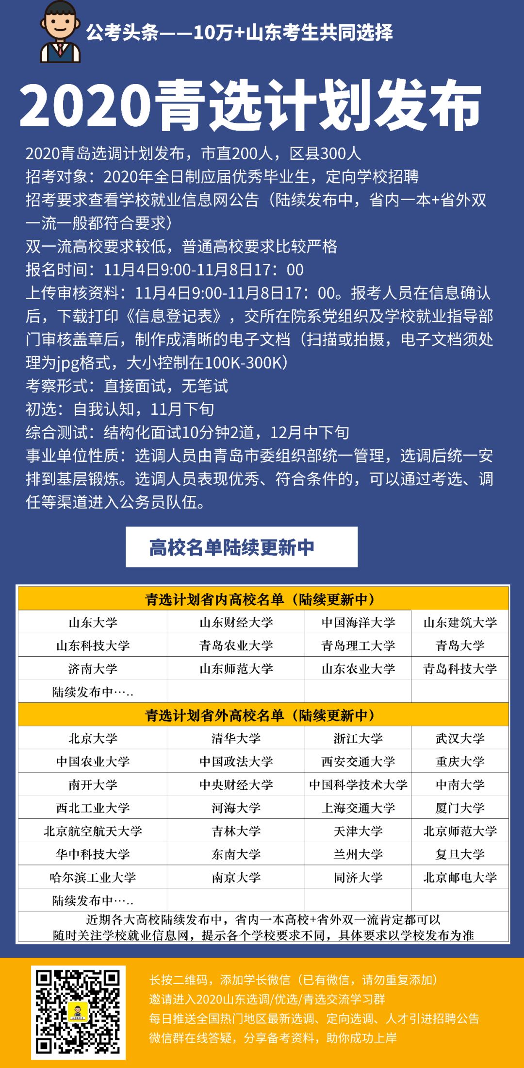
青岛市2020年“青选计划”应届高校毕业生选调公告
  (二)初选  报名确认后,于2019年11月下旬,分片区进行现场初选,具体时间地点另行通知。初选结果将于12月上旬在“报名网站”进行公布,通过初选的人员进入综合测试环节。(面试形式自我认知)  (三)综合测试  综合测试于2019年12月中下旬在青岛市进行,按具体职位分类组织,具体时间地点另行通知。届时须携带本人身份证和《信息登记表》原件。(形式:结构化面试10分钟2道题)去年“青选计划”网上登记情况

数据参照2019年青选,截止报名倒数第二日,市直报考人数已达2012人,竞争比例20:1;其他区县竞争比15:1,平度莱西竞争比5:1。
青选直接进行面试,一面自我认知,二面结构化
青选初面+综合测试面试真题分享
 

2020年江苏选调公告发布,招录500人!


江苏省2020年应届优秀大学毕业生选调工作公告
  一、选调对象及数量  2020年面向部分“双一流”建设高校和省内普通高校,选调大学及以上学历应届优秀毕业生500名(不含委培、定向、专升本和独立学院毕业生)。优先选调经济金融、信息技术、智能制造、城乡建设、社会治理、生态环境等大类紧缺专业人才。每职位选调数量男生不少于50%。  二、选调条件  报考人员须符合以下条件:  1.政治立场坚定,爱党爱国,有理想抱负和家国情怀,甘于为国家和人民服务奉献;品学兼优,综合素质和发展潜力好,有一定的组织协调能力;志愿到基层工作。  2.中共党员(含中共预备党员,截至2019年11月4日)。  3.应届大学本科生,在选调范围高校就读期间获得过院系级以上奖励,大学学习成绩应在班级排名前50%,并担任过相应层次职务,其中:类别I高校学生担任过班委及以上职务,含班级(党团组织)和学生会(党团组织)职务;类别II高校学生担任过班长及以上职务,含班级(党团组织)班长(书记),院系学生会(党团组织)中层正职、校学生会(党团组织)中层副职及以上职务。  应届研究生,在选调范围高校就读期间(含本科阶段)获得过院系级以上奖励,学业优良,并担任过班委及以上职务,含班级(党团组织)和学生会(研究生会、党团组织)职务。获奖、任职时间截至考察之日,任职时间1学年以上。
  三、工作步骤  1.发布公告。选调公告印发各有关高校,同时在江苏省委组织部网站公布。高校通过文件、网站等方式转发,及时将选调公告向全校应届毕业生公布。  2.个人申请。符合条件的毕业生均可填写《江苏省2020年应届毕业生选调推荐人选名册》,向院系党组织提出申请。  3.学校推荐。高校党委组织部(学生处、就业指导中心)会同院系党组织,对照选调条件,负责对申请人填写的《江苏省2020年应届毕业生选调推荐人选名册》进行审核,并汇总报高校党委研究确定推荐名单。学校推荐不设计划限制。各高校推荐人选名册(Excel格式和盖章后的PDF格式)于2019年11月4日前发至邮箱jssxds@126.com。  4.网上报名。经学校推荐的毕业生,于2019年10月29日至11月4日登录江苏省人力资源和社会保障网(jshrss.jiangsu.gov.cn)的“江苏人事考试服务”栏目报名,江苏省委组织部进行资格初审。未经学校推荐的,可先网上报名再补办申请推荐手续。考生只可填报一个职位。  5.参加笔试。2020年选调考试与江苏省公务员招录考试同步进行,报考人员选择其中之一参加考试。通过资格初审人选参加江苏省公务员A类科目笔试。在笔试合格线上,根据笔试成绩,各职位面试人数与选调数量之比原则上不低于3∶1,如符合条件的报考人数不足,可按实际人数面试。准考证打印、笔试成绩查询在江苏省人力资源和社会保障网进行。 
 
 
 
 

准备青选、选调、定向选调、人才引进同学请加群
 2020选调学习交流群
* 长按二维码,添加学长微信
回复:20选调 
已有学长一号、二号、四号请勿重复添加

已有学长微信无需重复添加
每天8:00-22:00微信在线答疑
 
 
 

2020国考、选调福利+微信交流群
 

2020国考、选调、优选、银行
省考、事业编、人才引进交流群
山东10万+考生共同选择

添加学长微信,回复:考试类型+学校+姓名邀请进群
已有学长微信,请勿重复添加
目前已有500000+同学进群
 
 

 2020国考23天集训营
五年以上名师授课,10月26日开课
限时优惠1000元
魔鬼刷题、精准预测,快速提分
国考组合班、一年旗舰班、三考班限时优惠
▼

公考资讯干货福利第一平台:公考头条

点击阅读原文查看学长原创文章
* 公考头条订阅号,是由2011级姜朋享学长2014年开始创立,五年来先后帮助近12000名同学成功上岸,面向山东考生一站式公考资讯服务平台。提供海量国考、省考、事业编、教师编、银行、国企招聘信息,福利资源干货,专业备考答疑,是公考学长唯一微信平台。超过10万山东考生加入学长微信群,进行学习答疑,需要加群,请加学长个人微信:jiangpengxiang005