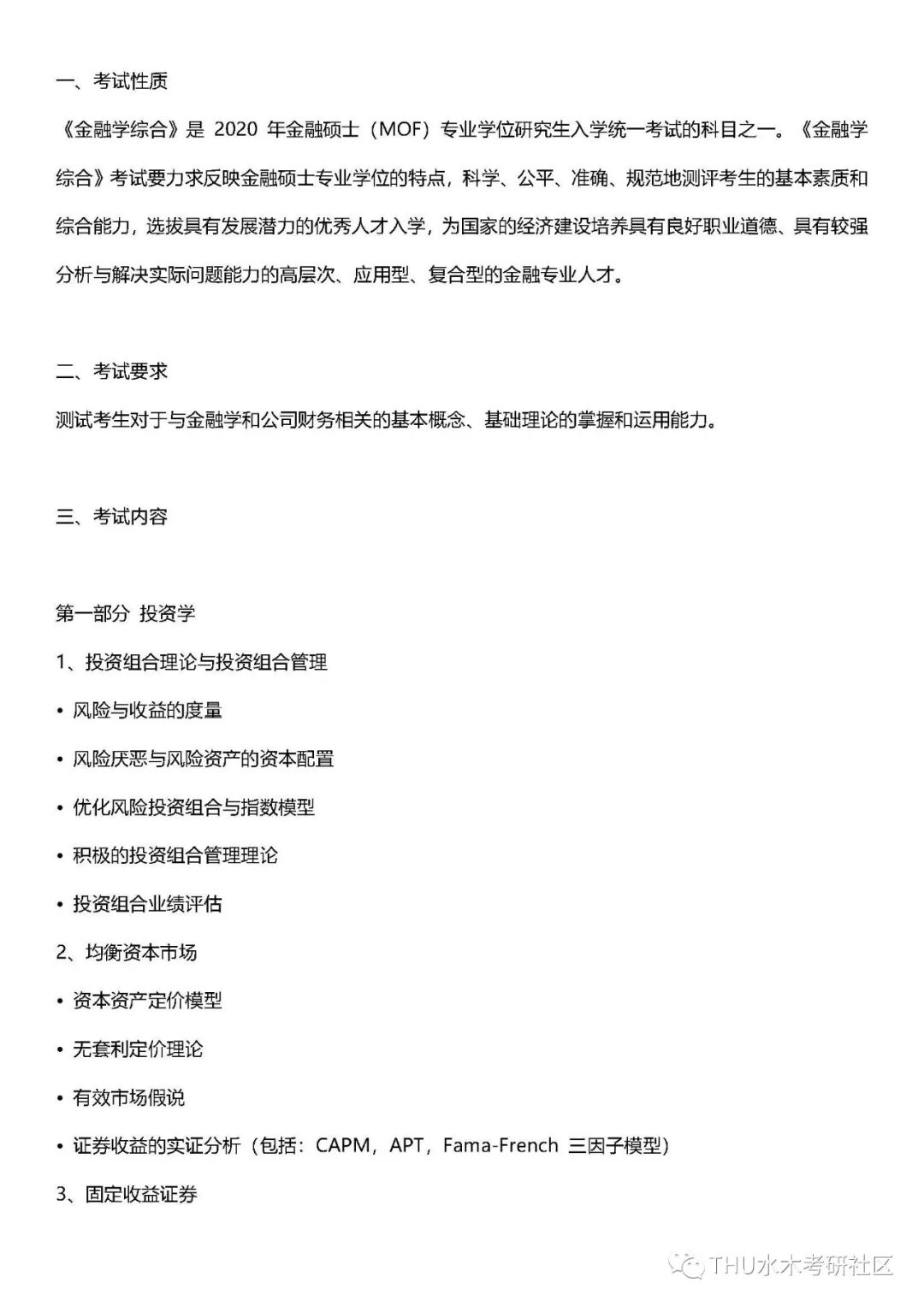
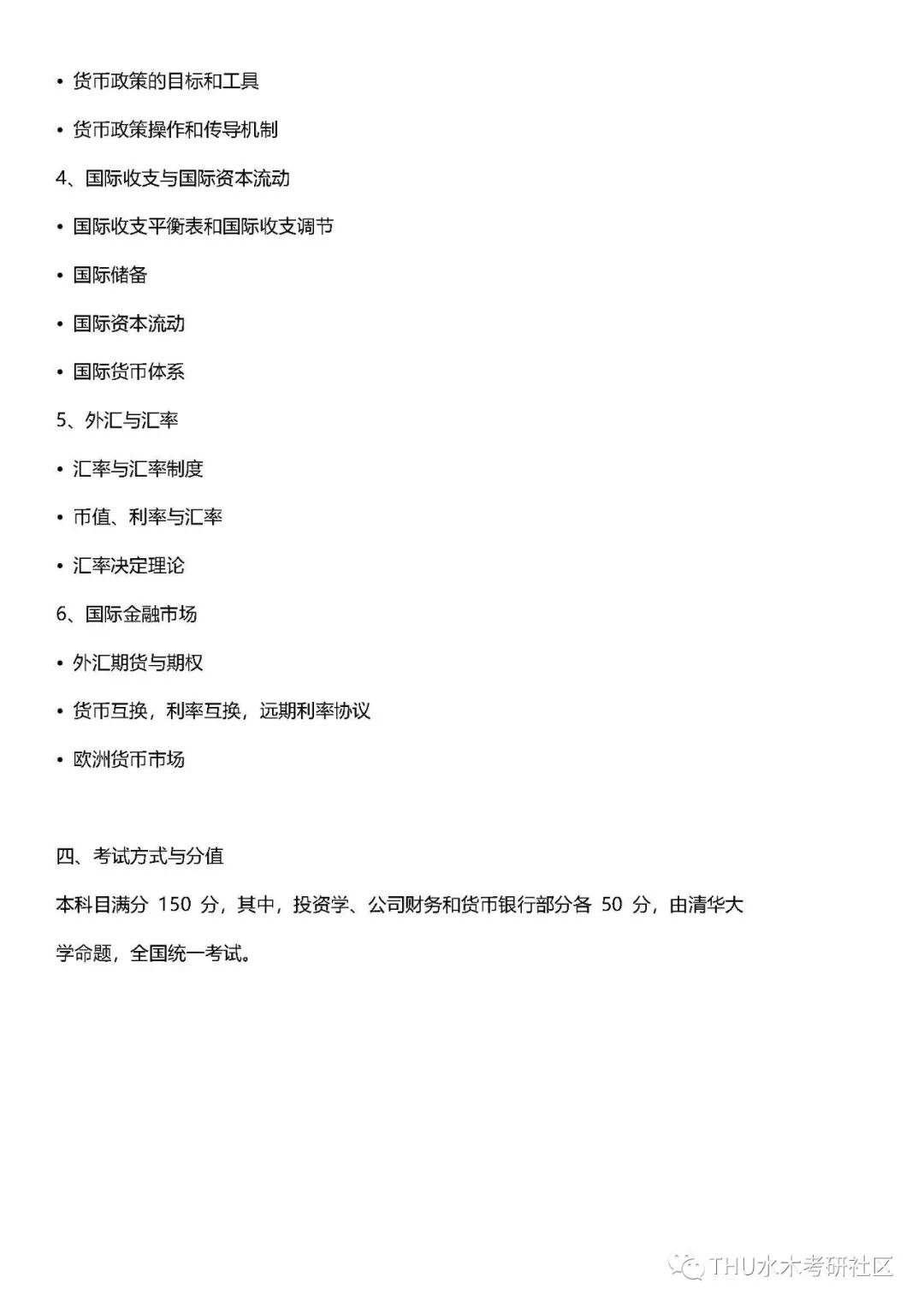
2020年清华大学考研431金融学综合考试大纲
阅读量:3790516
2019-10-25
为您推荐
-
最不像PP的百达翡丽旅行手表5524R
-
每天一杯它,腿脚好,淡化皱纹,身体棒,远离体虚,中老年人必备.
-
为了掏空表迷们的口袋,劳力士在GMT-Master的双色表圈上玩过哪些花样
-
2个月收益空间逼近70%!常利1号为高确定性低风险代言!
-
8元运动 | 这个秋冬有TA不贴膘
-
立 .秋以后 早上起.床第一件事不是排. 便,也不是喝水,早知.道早受 .益!
-
她悄悄动了这里,李现疯狂点赞,权志龙宠她上天!
-
试释海昏侯墓大马蹄金上的“上”“中”“下”
-
最近驼奶为什么这么火?背后的秘密,很多人不知道
-
徐静波讲演录:日本的二维码支付为何落后中国